1、打开proe5.0软件,其他版本的也能使用该教程。新建一个零件,默认名称和路径即可。
2、一打开软件的界面,就会弹出一个浏览器的界面,那么我们可以从工具--定制屏幕--浏览器中中打勾的选项取消即可。


3、先熟悉一下那些基本的命令使用,比如草图,草图的图标不太明显,在下图中已经标记好,点击草图,然后先绘制一个圆,一般绘制完直线或者圆等命令都只能用鼠标中键或者打勾。然后可以双击鼠标尺寸就可以修改。



4、拉伸命令,选中草图,对步骤2中的草图进行拉伸,输入拉伸的距离就好了,也可以调整拉伸的方向的,完成点击打勾退出。

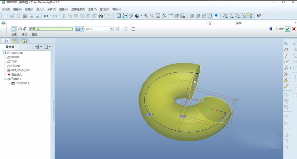
5、旋转命令,我们可以直接点击旋转,然后选择旋转实体,定义一个草图平面,绘制一条中心线,在中心线的一侧绘制一个圆形,完成后点击打勾退出,我们也可以选择旋转的角度。










