ps去水印教程,品索教育教你图片去水印葵花宝典
对于某些图片党来说,水印简直就是非常可恨的东西,然而对于图片原主来说,水印就是一道防护墙,这就犹如电脑端的安全攻防,一边是安全升级,一边是漏洞查找攻击。事物总是有矛盾的一面,矛与盾总是令无数人沉迷于其中,前面我们已经分享过制作与添加水印的方法,下面品索教育为大家带来的是ps去水印教程,品索教育教你图片去水印葵花宝典。
不懂PS的人,那肯定不知道如何用Photoshop去水印;而很多懂PS的设计师,也会在去水印的时候遇到困难——因为没有专门研究过,所以他们的第一念头就是用图章工具、修补工具、内容识别填充等传统修图方法去水印。传统修图方法去水印,有时很方便,有时就很考究人的耐心——需要花费很长时间才能去掉水印,并且效果还不够满意。

水印生成的方法
第一种:直接将文字、图标加在图上。水印是不透明的。

第二种:降低文字、图标的不透明度,生成透明度均匀的半透明水印。
有可能图片版权方,会将文字、图标定义成图案进行填充,让水印密布图像。
第三种:修改图层混合模式(甚至同时修改不透明度),生成半透明水印。
一般来说,常用的PS去水印、PS去掉文字的常用PS技巧有仿制图章、修补、复制变形等等。这里,我们就给大家总结了最常用到的六种去水印、去掉文字的PS技巧。一起来学习吧:
PS去水印技巧一:仿制图章
这是比较常用的方法。具体的操作是,选取仿制图章工具,按住 Alt键,在无文字区域点击相似的色彩或图案采样, 然后在文字区域拖动鼠标复制以复盖文字。 要注意的是,采样点即为复制的起始点。选择不同的笔刷直径会影响绘制的范围,而不同的笔刷硬度会影响绘制区域的边缘融合效果。
PS去水印技巧二:修补工具
如果图片的背景色彩或图案比较一致,使用修补工具就比较方便。具体的操作是,选取修补工具,在公共栏中选择修补项为“源”,关闭“透明”选项。然后用修补工具框选文字,拖动到无文字区域中色彩或图案相似的位置,松开鼠标就完成复制。修补工具具有自动匹配颜色的功能,复制出的效果与周围的色彩较为融合,这是仿制图章工具所不具备的。
PS去水印技巧三:修复画笔工具
操作的方法与仿制图章工具相似。按住Alt键,在无文字区域点击相似的色彩或图案采样,然后在文字区域拖动鼠标复制以复盖文字。只是修复画笔工具与修补工具一样,也具有自动匹配颜色的功能,可根据需要进行选用。
PS去水印技巧四:复制+变形工具
某些情况下,框选无文字区域的相似图形(或图案),按Ctrl+j键将其复制成新的图层,再利用变形工具将其变形,直接用以复盖文字会更为快捷。
PS去水印技巧五:“消失点”滤镜
对于一些透视效果较强的画面(如地板),可以应用“消失点”滤镜进行处理。图例中的操作的方法是,框选要处理的文字区域,(防止选区以外的部分也被覆盖)执行菜单命 令:滤镜→消失点,进入消失点滤镜编辑界面。
然后:
(1)选取左边工具栏中的创建面板工具,由地板砖缝交汇处开始,沿着缝隙,依次点四个点,连成一个有透视效果的矩形。然后拖动其边线向右方及下方扩展,令面板完全复盖文字。
(2)选取左边工具栏中的图章工具, 按住Alt键点击选取源图像点,绿色十字变红后,在文字区域拖动便完成复制。
PS去水印技巧六:
某些背景色为垂直线性渐变颜色的图标,有一个方便的方法去除文字。方法是,用矩形选框工具在无文字区域中作一个选区,选区不宜太宽,高度应高于文字。然后按住Ctrl+Alt键,连续按方向键(→或←),直至完全复盖文字则可。
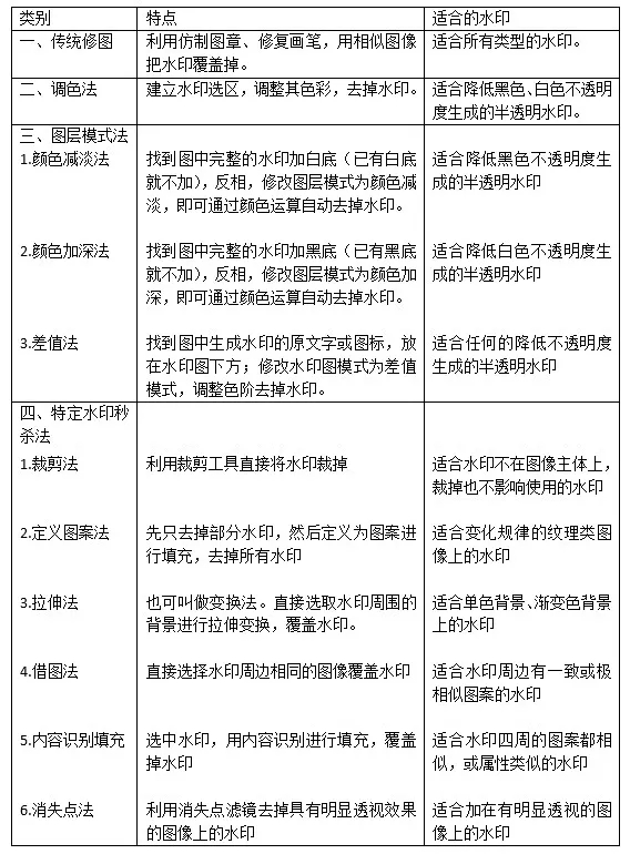
最后附上一张去水印宝典,堪称葵花宝典哦!

photoshop去水印方法很多,不同的图像有不同的去水印的方法。大家在实际去水印的时候,要结合图片的实际,分析水印产生的原因,找出最合适,最优的去水印解决方法,毕竟教程是死的,方法才是活的,希望大家能够好好把握这篇教你图片去水印葵花宝典教程!
猜你喜欢
![]()